关键词: 招教考试
按照《大理州2025年事业单位公开招聘工作人员公告》的相关要求,为确保招聘工作顺利开展,现将大理州2025年事业单位公开招聘工作人员资格复审及后续有关事项公告如下:
一、资格复审
(一)时间
资格复审时间:2025年5月28日—29日(上午8:00-11:00;下午2:00-5:00)。
递补人员资格复审时间:2025年5月30日(上午8:00-11:00;下午2:00-5:00)。
报考州级岗位考生的资格复审工作由州级招聘主管部门负责;报考县市(乡镇)岗位(含定向招聘“三个项目”人员、优秀村(社区)干部岗位)考生的资格复审工作由各县市人社部门负责。
(二)资格复审对象
在笔试最低控制分数线以上人员中,按每个岗位考生的笔试总成绩(含加分)从高分到低分的顺序和岗位招聘人数按2:1的比例确定资格复审对象,详见《大理州2025年州级事业单位公开招聘工作人员进入资格复审人员名单》(附件1)。参加大理州2025年事业单位“校园招聘”“公开考核招聘”已签订就业(聘用)协议或考察合格拟聘用公示期满的人员,不得列为资格复审对象。
(三)资格复审所需材料
请考生携带以下证件和材料原件按时到指定地点参加资格复审(请将相关材料提前复印好一份,复审时交工作人员):
1.考生本人有效居民身份证或公安部门出具的户籍证明。
2.招聘岗位要求的毕业证、学位证,其中留学回国人员需提交国外学位证书及教育部出具的学历学位认证报告。
3.报考岗位“生源或户籍要求”栏有相关要求的,须携带户口簿;外地人员报考此类岗位的,需提交于2025年2月17日前公安部门办结户口迁移手续的有效证明。
4.招聘岗位要求须具备等级资格证书的,需提交相应等级资格证书。暂未领到等级资格证书的考生,现场填写《资格复审承诺书》(附件3),必须于2025年8月31日前提供原件核验,未按时提供原件核验,取消本次聘用资格。
5.报考岗位要求是“中共党员”或“中共党员(含中共预备党员)”的,需提供相关党组织关系证明材料。
6.烈士子女在资格复审时需提供中华人民共和国民政部颁发的《革命烈士证明书》及户口证明;大理州驻军部队军人随军家属需提供《军人随军家属申请报告表》。
7.“三个项目”人员的考生资格复审时还需提供服务单位、服务主管部门审核并签章的以下材料:
云南省农村义务教育阶段学校教师特设岗位计划人员,资格复审时需提供《云南省“农村义务教育阶段学校教师特设岗位计划”教师聘用合同书》。
云南省招募的“三支一扶”人员,资格复审时需提供《高校毕业生“三支一扶”服务证书》。
在云南省服务的大学生志愿服务西部计划人员,资格复审时需提供“全国大学生志愿服务西部计划项目管理办公室”发放的《志愿服务证》(证上需有各县项目办考核合格的证明)。
除服务证或聘用证原件外,聘用主管单位开具的包含服务期及考核结果合格的说明,可视为服务期满且考核合格。
8.报考岗位要求为高校毕业生退役士兵的考生,在资格复审时需提供部队颁发的退出现役证书。
9.优秀村(社区)干部在资格复审时需提供招聘单位所属县市组织部门认定推荐材料。
10.2025年应届毕业生,在资格复审期间暂无法提供岗位所需证明材料原件的,采取个人承诺制与提供相关辅助证明结合予以审核,现场填写《资格复审承诺书》(附件3),考生必须于2025年8月31日前提供原件核验,未按时提供原件核验,取消本次聘用资格。
(四)资格复审要求
在资格复审时,如考生提供的复审材料与招聘岗位条件相符,应视为符合报名条件。进入面试人员若自行放弃面试资格需向县市人社部门或州级招聘单位主管部门提交《放弃资格复审承诺书》(附件2)。
(五)递补
考生资格复审不合格或提交了放弃面试书面申请以及未按时参加资格复审又不提交放弃面试申请,导致出现招聘岗位人数与面试人数比例不足1:2时,由各县市人力资源社会保障局、州级招聘单位主管部门从笔试最低控制分数线以上人员中,按笔试总成绩(含加分)由高分到低分的顺序进行递补,递补最多进行两次。递补人员以各县市人社部门以及州级各招聘单位主管部门电话通知为准,不再另行公告。
资格复审工作结束时仍未达到面试比例要求的岗位则不再递补,招聘岗位按实际复审合格人数面试。
二、面试
(一)面试时间和地点
面试工作由大理州人力资源和社会保障局统筹安排,面试工作计划于6月中旬完成。面试时间和面试地点详见后续发布的面试公告及《大理州2025年事业单位公开招聘工作人员面试通知书》,请资格复审合格考生按照面试公告要求领取面试通知书,并按照面试通知书的要求参加面试。
(二)面试对象
资格复审合格,并领取《大理州2025年事业单位公开招聘工作人员面试通知书》的考生。
(三)面试方式
教师岗位采取试讲(实作)的面试方式,面试时间为15分钟;其余岗位采取结构化面试方式,面试时间为15分钟。
(四)面试最低分数线及加分
面试工作严格按照《云南省事业单位公开招聘人员面试工作规范》《云南省事业单位公开招聘工作人员面试测评暂行办法》和《大理州事业单位公开招聘人员面试暂行办法》组织实施。主要考察考生专业技能及适应岗位要求的职业素养、业务素质和工作能力等,满分为100分。面试最低合格分数线为60分,等额面试最低合格分数线为70分。面试成绩未达到最低合格分数线的人员,不得参与后续的招聘程序。根据《大理州军人随军家属就业安置实施办法》规定,大理州驻军部队军人随军家属面试成绩加1分。
三、综合成绩并列甄选
考生综合成绩出现并列时,有“同等条件下优先招聘”情形的人员优先确定为参加体检和考察人选;若无“同等条件下优先招聘”情形则以面试成绩高者优先。若考生笔试、面试两项成绩相同导致综合成绩相同的情况,以笔试成绩中“综合应用能力”科目成绩高者优先;若考生笔试“综合应用能力”、“职业能力倾向测验”两科成绩相同,则加试面试。
四、相关要求
(一)为不浪费考试资源,进入资格复审名单人员请慎重做出选择是否参加资格复审及面试等后续招聘程序。如决定放弃资格复审及面试等后续招聘程序的考生,应在资格复审前联系资格复审部门,并提交本人亲笔签名并按手印的《放弃资格复审承诺书》(附件2)和本人有效身份证复印件1份。
(二)资格复审材料不允许委托亲友代为提交,请进入资格复审程序的考生本人携带相关材料按时参加资格复审,不能按要求提供证件材料的考生,按资格复审不合格处理;未在规定时间和地点参加资格复审的考生,按自动放弃资格复审资格处理。
(三)报名时填写的信息与资格复审时提交的证明材料不一致,或提供虚假证明材料的,按资格复审不合格处理,由此带来的后果由考生本人承担。
(四)考生须严格按照《大理州2025年事业单位公开招聘工作人员面试通知书》上规定的时间、地点以及相关要求携带本人有效身份证件和面试通知书原件参加面试。未按时间要求参加面试的,视为自动放弃面试资格。
(五) 进入资格复审的报考人员应如实向资格复审单位告知就业情况,准确把握好与用人单位解除劳动人事关系的时机;如果被确定为拟聘用人员,必须在规定时间内解除劳动人事关系后进入后续招聘环节。
五、特别提醒
请考生务必确保报名时预留的通讯方式畅通,如因考生通讯方式不畅而造成的后果由考生自行负责。进入资格复审的考生如出现报名时预留通讯方式变动情况的,请及时联系资格复审部门进行联系方式变更。
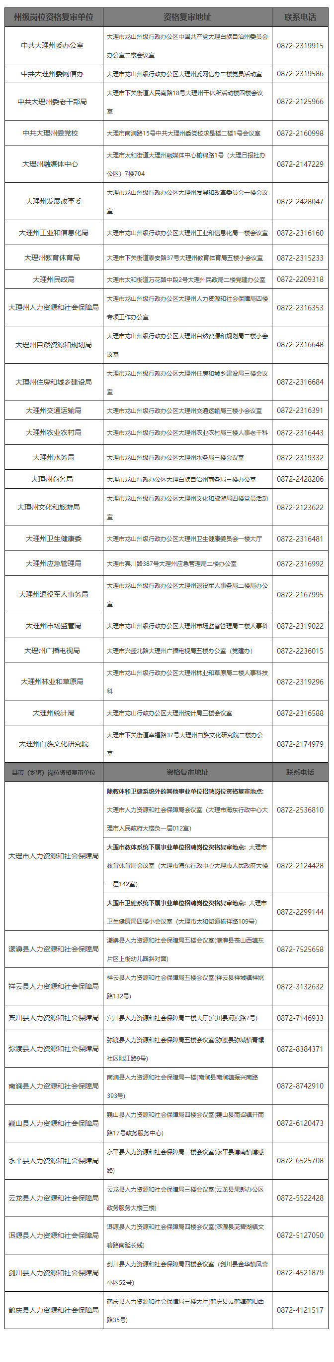
六、资格复审部门及联系电话

附件:
附件1:大理州2025年事业单位公开招聘工作人员进入资格复审人员名单
大理白族自治州人力资源和社会保障局
2025年5月16日
2025年教师招聘官方微信客服
>微信长按识别左侧二维码,添加
客服老师微信领取
登录下载附件
微信扫码登录下载附件
二维码失效
请点击刷新
微信识别下方二维码,即可添加
山香官方微信客服
微信长安识别添加
获取1对 1备考指导服务
历年试题0元下载
6大学科,100套试题
学练结合,查漏补缺
测测你是否适合当老师
学历年龄分析,资格证书分析
报考地分析,历年考情分析
(c)2008-2025 招教网 ©版权所有